
PhenoSeed自动化种子发芽分析系统是由英国Anglia A.I.公司研发的一款可实时对种子发芽性状自动分析的系统,PhenoSeed系统可高通量分析种子发芽的形态特征、形态分类、发芽率等,数据稳定可靠、重复性高,PhenoSeed系统完全兼容Jacobsen发芽床。
应用领域
适用于小麦、玉米、苜蓿、水稻、谷子、高粱、蔬菜、花卉、树木种子等的种子性状研究,也可根据研究需求定制其它物种。
测量参数
种子大小、颜色、形状、发芽率、发芽时间、种子排序(1~5)、种子活力(基于形态变化)、发芽颜色等
对上述分析的种子进行种子分级
系统参数
1. PhenoSeed硬件系统:
1.1 发芽床:
1.1.1 工作温度为+4 ~ +40°C
1.1.2 温度调整幅度:±0.1℃
1.1.3 温度精确度:±0.5°C
1.1.4 外形尺寸:1650mm(宽) x 950mm(深) x 1010mm(高)
1.1.5 测量面积:1450mm(宽) x 820mm(深)
1.1.6 冷凝器:功率230V/ 50Hz, 1.6Kw
1.1.7 照明:带空气冷却的照明系统
1.1.8 隔离罩:系统配备隔离罩,用于保持发芽环境的湿度
1.2 触摸屏:7英寸(用于控制温度、湿度、光线、昼夜循环、定时等)
1.3 带USB的板载数据记录仪功能
1.4种子萌发自动成像系统
1.4.1 成像单元:1套高清自动对焦成像单元
1.4.2 像素:1800 - 2400万像素
1.4.3 多光谱成像单元:可选配多光谱成像单元
1.4.4 成像系统尺寸:1650mm(宽) x 950mm(深) x 350mm(高)
1.4.5 结构:铝型材框架,可自动在测量面积内对种子进行成像
1.4.6 连接:RJ45以太网,Wi-Fi
1.4.7 界面:7寸电容触摸屏
1.4.8 电源要求:220~240V交流
1.4.9 成像:种子层的俯视图,1小时间隔,每张图片1800 - 2400万像素
2. PhenoSeed控制软件:
2.1 用于二维码生成和识别技术的服务器或基于云的控制软件
2.2 自动管理多个项目、实验、植物基因型和物种
2.3 数据可以下载到USB存储器或以编程方式提取(RESTful API)用于工作流集成
2.4 采用7英寸触摸屏界面控制
3. PhenoSeed分析软件:
3.1 基于图形用户界面(GUI)的分析软件,可以在Windows操作系统中操作
3.2 基于GUI的性状表型分析模块:种子大小、颜色、形状、发芽率、发芽时间、种子排序(1~5)、种子活力(基于形态变化)、发芽颜色。
3.3 对上述分析的种子进行种子分级(对于多光谱评估,需要不同的相机设置)
3.4 基于数据库的数据管理
3.5 可下载的基于csv的文件、处理过的图像(.jpg)和发芽相关特征图(.jpg)
应用案例
近日,南京农业大学作物表型组学交叉研究中心周济教授作为第一通讯作者与英国约翰.英纳斯中心(John Innes Centre)的Steven Penfield教授、先正达种业集团(Syngenta Seeds,欧洲区)的Rene Benjamins博士共同在国际植物学著名期刊《新植物学家》(New Phytologist主要出版植物学领域高质量和创新性研究内容,影响因子8.512)上发表了关于种子发芽表型自动化采集和基于机器学习分析的高通量作物种子发芽表型监测平台——SeedGerm: a cost‐effective phenotyping platform for automated seed imaging and machine‐learning based phenotypic analysis of crop seed germination。

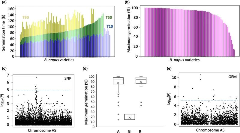
本文对自主开发的自动化表型采集和分析平台SeedGerm如何完成作物种子发芽的自动化时序拍摄、基于图像的表型分析和基于监督式的机器学习、针对不同作物类型的高通量性状分析进行了详细的介绍。SeedGerm系统基于经济型的硬件和开源软件设计,涵盖了对小麦、大麦、玉米、番茄、辣椒和油菜等不同作物类型的种子发芽试验、发芽时序图像,泛化图像处理、实时训练和基于机器学习的表型性状分析;生成可靠的发芽性状分析数据集以供量化分析。本文还从统计上分析了幼根突破种皮的时间和评价标准,通过生物学家的评判相关性、动态发芽曲线、多个发芽率梯度等重要发芽性状,对88个油菜品种进行基因型-表型关联分析,并定位到了一个关于脱落酸(abscisic acid,ABA)信号转导的相关基因。此外,本文还介绍了开源SeedGerm系统在作物发芽研究、育种和种子监测中的应用,显示了其在科学研究和生产实践中广泛的应用前景。





随着基因组学和测序技术的飞速发展,基因型数据海量扩充,而高质量表型数据的匮乏已经逐步成为鉴定基因-性状关联、解析环境对性状的影响,进而实现作物改良和加快植物研究的瓶颈。近年来,信息技术、人工智能和农业大数据等新兴研究领域的不断完善,多学科交叉为高通量、自动化作物表型组研究奠定了坚实的基础。以植物生命史和田间生产的起点——发芽为例,种子发芽和幼苗建成不仅是自然界植物群落形成的主要瓶颈,也是粮食作物和很多园艺作物在田间快速、整齐生长发育的关键步骤。在科学研究和农业生产中都是考评品种表现、栽培管理水平的重要依据。当前大部分种子发芽表型的获取依然依靠人工识别,对经验和专业知识有较高要求,通量也受到极大的限制。此外,不同科研人员之间在评判上会有一定的偏差,很难实现完全客观的量化分析。因此可用于多物种的种子发芽表型性状的高通量、高精度、标准化获取和分析方法的开发尤为重要和迫切。
南农大作物遗传与种质创新国家重点实验室、作物表型组学交叉研究中心和江苏省现代作物生产协同创新中心为第一通讯单位。此外,上海农科院农业生物基因中心和南农大工学院卢伟副教授也参与了本项目。英国国立农业植物研究所(National Institute of Agricultural Botany, NIAB)下属的剑桥作物研究中心(Cambridge Crop Research Centre)也共同参与了本项目的研发、分析和测试。
周济,中国国籍,英国皇家生物学会会士 (The Fellow of the Royal Society of Biology,FRSB);南京农业大学作物表型组学交叉研究中心特聘教授,周济实验室主任,博导;英国国立农业植物研究所、剑桥作物研究中心数字科学研发部门主管(Head of Data Sciences)、创新实验室主任,博导。在传统表型采集和分析算法基础上,依托南农大、剑桥大学植物科学系和超算中心,专注于高通量植物表型分析算法、计算机视觉和人工智能算法在表型分析中的开发和应用。2011年博士毕业至今,以生物信息学专家的身份参与完成多项交叉基础、应用研究项目。作为主要完成者在Nature,Nature Plants,Plant Cell,New Phytologist, GigaScience和Horticulture Research等国际顶级期刊撰写发表学术论文25篇,总影响因子超过180,自2015年起被引证超过1000次,其中以第一、通讯、共同通讯作者发表论文18篇。定期为多家国际顶级学术期刊审稿。获得国际发明专利1项,英国发明专利1项。研究成果被多家欧洲媒体报道或专访,包括英国国家媒体如ITV,BBC,Guardian,Cambridge Network等。
产地:英国Anglia A.I.